- News
- Basics
- Products
- JP Job shop
- Exhibition
- Interview
- Statistic
- PR
- Download
- Special contents
News
April 15, 2026
Mitsubishi Electric is advancing the application of artificial intelligence (AI) in production sites with the goal of improving productivity and quality. The company’s Production Engineering Center has developed methods for quantifying the knowledge of skilled workers and using it to train AI models to determine optimal machining conditions — coverinattng three domains: resin molding, machining, and welding. The findings were announced in the company’s technical journal in September last year, and the center is now preparing to deploy the technology in production environments.

Thin-wall machining using AI-derived machining conditions. The thickness at the center of the bottom is 1 mm.
Mitsubishi Electric’s Itami Works consolidates several development divisions, including the Production Engineering Center, alongside an adjacent manufacturing facility. Together, they form what is known internally as the “Itami District” — the company’s largest manufacturing base.
The Production Engineering Center addresses manufacturing challenges submitted by production sites across the company, approaching them from a process engineering perspective. Technologies developed at the center are fed back to production facilities and suppliers, contributing to more efficient manufacturing operations.
In recent years, the center has been exploring the use of AI to improve productivity and quality. Last September, it announced the development of AI-based methods for deriving optimal processing conditions across resin molding, machining, and welding — marking a meaningful step toward practical AI deployment on the shop floor.
“Teaching AI the tacit knowledge of skilled workers is what leads to real gains in productivity and quality,” said Tatsuhiro Ujiie, Manager of the Manufacturing Process DX Group at the Production Engineering Center.

From right: Manager Tatsuhiro Ujiie of the Production Engineering Center, Masaaki Sakakibara (welding), and Kakeru Kosaka (machining)
The approach to deriving optimal processing conditions varies by discipline.
Resin molding: During post-processing cooling, resin can shrink and form small surface depressions known as sink marks. For products where appearance is critical — such as home appliances — suppressing sink marks is essential. The team developed a proprietary metric called “sink mark feature value” to quantify the degree of sink marking, then analyzed the relationships between processing conditions and defects including sink marks, warping, and flow marks (surface gloss irregularities). This made it possible to replace what had previously been a manual, expert-driven process with a systematic, AI-assisted one.
Machining: High-mix, low-volume production is increasingly com mon in machining, making the ability to quickly determine processing conditions a competitive necessity. The team focused on end mill machining, using machine learning to model the relationship between processing conditions and machining accuracy, and developed a system capable of predicting outcomes. The system has been validated for precision applications such as thin-wall machining with a wall thickness of 1 mm.
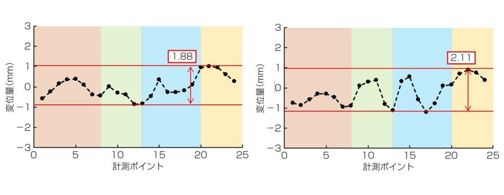
Welding: Weld quality is influenced by a wide range of parameters, including base material, filler material, current, voltage, and travel speed. The team built a detailed database covering combinations of these variables and integrated it with an AI model. The resulting system was able to estimate post-weld workpiece distortion with high accuracy.

Post-weld displacement was smaller under the AI-recommended processing conditions (right) than under the standard model.
The technology is currently at the proof-of-concept stage, validated through sample workpiece machining at the Production Engineering Center. Development will continue with the goal of producing tools ready for real-world production use.
“We aim to refine the systems further, while also exploring integration with NC equipment,” said Manager Ujiie.
December 25, 2025
January 13, 2026